Skip to main content
Kent Fire and Rescue Service
Customer Feedback Policy
Toggle Table of Contents
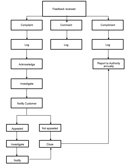
Appendix 1: Feedback quick reference guide
Loading...